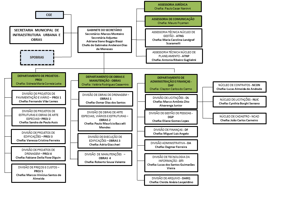
Infraestrutura Urbana e Obras
Organograma e Estrutura Administrativa
Sexta-feira, 23 de Janeiro de 2026 | Horário: 14:30
Clique aqui para acessar o organograma em tamanho maior.
QUEM É QUEM
Secretário de Infraestrutura Urbana e Obras
Marcos Monteiro
Assessoria Jurídica
Paulo Cesar Nannini
Departamento de Projetos - PROJ
Ruy Takeshi Imakuma
Departamento de Obras e Manutenção - OBRAS
Valeria Cassemiro
Departamento de Administração e Finanças - DAF
Clayton Carlos do Carmo
Assessoria de Comunicação
Mauro Frysman
collections
Galeria de imagens
HAND TALK
Clique neste componente para ter acesso as configurações do plugin Hand Talk
